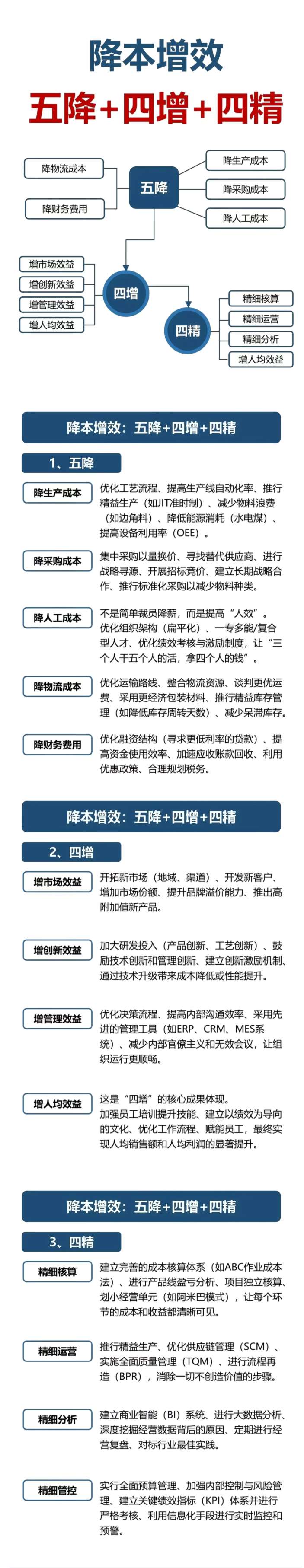
降本增效策略:五降、四增、四精
时间:2026-03-24    来源:宏贤达集团    作者:宏贤达集团    点击: 83 次

关于我们 新闻动态 特殊优势 业务介绍 合作伙伴 人才招聘 联系我们
版权所有 © 北京宏贤达物流集团有限公司 未经许可不得复制、转载或摘编,违者必究!
copyright © 2004-2016 宏贤达集团 ALL Rights Reserved
ICP备案/许可证编号为: 京ICP备05020853号-1
4706292